一、外方高校简介

米兰理工大学(Politecnico di Milano;简称Polimi)创建于1863年,坐落于时尚之都、设计之都意大利米兰,仅专注于三大领域:工程技术、设计和建筑学,不设置综合院校的文、法、医等学院。米理是欧洲顶尖工科院校IDEA联盟成员,也是米理-TUM-帝国理工学院欧洲人才学会联盟、欧洲设计高校联盟。
米理位列2024QS世界大学综合排名第123位;根据2023QS世界工程技术综合领域院校排名:米理位列全球第18位,欧洲大陆第4位。其中机械工程位列世界第7位,设计学位列世界第8位,建筑学位列世界第10位,土木工程位列世界第12位,电子与电气工程位列世界第18位,计算机科学与信息技术位列世界第33位,化学工程、数学、材料科学位列世界第34位。
在设计领域,米兰理工大学享有全球的影响力,2022QS世界大学学科排名中,米兰理工大学在“艺术与设计”学科排名世界第5。POLI.design是米兰理工大学设计专业的研究生院,该机构旨在支持并完善设计学院的学科路径,并提供专业的学科培训,帮助培养不同工作领域的设计师人才,包括将设计文化与技术工程技能相结合的设计师,使他们能够设计和开发工业产品,无论是其表现力,材料价值还是对技术运营和管理的意义。以及面向数字和交互设计的交互式产品和物联网系统。它的交互设计致力于交互产品、服务和环境的设计,这些产品、服务和环境能够支持人们的日常生活中的所有活动,还能支持环境和社会的可持续发展。它的数字技术被用来创造新的用户体验,从而增强和扩展人们的工作,交流和互动方式。该专业的重点在于与用户参与交互过程有关的创造力,创新和用户体验。
二、项目日程
(1)项目时间和地点
2024年7月24日-8月6日,共计两周;意大利米兰
(2)项目内容

米兰理工学院的工业创新与可持续设计项目,结合高科技创新材料与工程产品,为学生提供高规格的课程。帮助学生了解当代设计师和产品设计专家的前沿技术和突破创新。以坚实的欧洲设计传统为起点,辅以创造力和工艺方法。旨在塑造出全能设计师及管理人才,学习一个新产品如何从最初的概念走到制造阶段的整个开发过程。培养专业人员,使他们的创造能力与技术专长和对产品的工业可行性认知相匹配,通过该课程为学生提供未来职业发展中需要的跨学科技能。
(3)日程计划

三、项目费用
3799 欧元/人
约合 29500元/人
(包括线下的课程、文化活动、机构探访、住宿、餐饮、当地通勤及接送机、项目服务管理费用、签证服务及保险费用,明细如下)

四、报名要求
1.报名对象:面向所有在校本科生及研究生。
2.报名方式:
(1)填写附件:《bl动画
2024年出国(境)短期交流项目学生信息统计表》发送至[email protected](邮件名为2024圣彼得堡年暑期项目+姓名)。
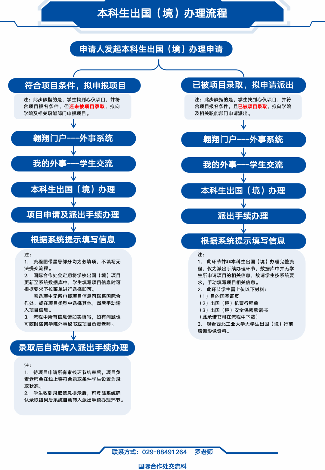
(2)参照下图登陆翱翔门户-外事系统进行网上手续办理。2.报名方式:

五、项目亮点
●历史现代传承交融
米兰理工大学在设计领域排名世界前八,欧洲前四。在米兰理工大学,学生可以体验到历史传统文化底蕴与高科技制造行业的绝妙结合。
●行业顶尖核心课程
项目依托由米兰理工大学主导的可持续学习网络LeNS(The Learning Network on Sustainability),探寻设计中产品与服务系统开发的可持续性以及环境友好的绿色设计。核心课程由米兰理工大学世界顶尖水平教授全程指导授课,学生将学习行业领域的最新研究成果和动态。
●交叉学科前沿应用
米兰理工大学设计学院拥有行业顶尖的合作伙伴,使学生能够参与实际项目并获得宝贵的行业经验。项目合作伙伴包括Whirlpool Europe、3M、Studio Volpi、Zinc、Design Group Italia、Toys Toys等。项目聚焦设计领域的学科前沿应用,横跨艺术、工业、会展策划等产业应用,智触行业前沿。
●设计作品实践指导
在设计之都米兰学习世界顶尖的工业设计理念,欣赏米兰设计周最先锋的设计作品。学生将有机会参访米兰ADI设计博物馆。学生将在核心实验室自主设计作品,并在教授和资深的设计专家指导下完成自己的作品。


图:ADI Design Museum
六、学校资助政策
欧美、大洋洲、非洲地区不超过10000元/生;
独联体国家不超过8000元/生;
亚洲地区不超过5000元/生。
注:每位同学一个自然年内仅可获得一次寒暑假项目资助。
七、 项目联系人(每个项目均需确定一名负责该项目答疑以及后续事项的学院联系人)
联系人:曹文宇
电 话:029-88430776
邮 箱:[email protected]
八、项目答疑群(由各项目联系人搭建,为学生答疑解惑)

请各位同学扫码进入微信群咨询或联系QQ2144608055